Innovation in the world of battery tech typically involves the materials and structures that form the cells. New and efficient ways to manufacture cells and, more recently, equipment and methods for recycling are areas where patent filings are common.
This article was first published by BEST Magazine and can be found here.
However, how to connect battery storage systems to the grid and how to control energy flow to and from them as well as ways to trade the energy are also areas where innovation is occurring. Patent filings show a wide range of companies looking at ways battery storage systems can be operated more efficiently and, ultimately, save the operator money or make money. Energy trading and blockchain could be assumed to be the realm of smaller, more disruptive players attempting to secure an early advantage in the changing energy market. However, General Electric Company, IBM, Sony and BMW are all in on the act to secure patents on how a future grid could function technically and commercially.
While patent laws around the world define patents as providing protection for “technical” innovations, it is possible to obtain protection for innovations that may, at first sight, have advantages in the world of energy trading or administrative scheduling operations of battery storage resources.
Ben Lincoln takes a look at some of the battery tech patents that have more of a focus on battery management, operation of grid connections and energy trading.
Applications of blockchain
Granted US Patent US 11,535,122 B2 relates to a power cell tracking and optimization system that utilises an electronic ledger such as a blockchain to manage battery end of life information. The patent is in the name of BatteryCheck based in Slovakia and the Czechia.
The patent describes a computing system that is configured to receive power cell data from power cell sources, such as from a BMS or power cell manufacturer. Based on the power cell data for a given power cell, the system determines an approximate battery end of life (ABEL) for the given power cell. The power cell data is saved to a distributed ledger (e.g. blockchain) for storage with a unique identifier along with the ABEL. The system is further configured to generate an ABEL report based on the determined ABEL for the given power cell, wherein the ABEL report includes a trusted certificate of accuracy based on the power cell data and the ABEL being stored on the distributed ledger.
The patent explains that examples of the system “achieve a technical effect of optimizing power cell usage through power cell data analytics and/or machine learning techniques to determine reliable and accurate power cell usage recommendations and end-of-life for power cells, while increasing the accuracy and reliability of such determinations. In various implementations, examples described herein can leverage the advantages of distributed ledger technology to ensure robustness and immutability of data logs.”

Fig. 1 of US 11,535,122 B2
Larger companies such as General Electric Company are also developing distributed ledger (e.g. blockchain) based systems. Granted US Patent US 10,673,273 B relates to a “Distributed ledger based control of large-scale, power grid energy resources”. The patent describes embodiments for distributed load-side power control.
Mobile energy storage
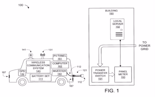
US Patent US 11,121,577 B2 of IBM relates to a system for satisfying building energy demand using “mobile energy storage” and appears to be a novel implementation of the vehicle-to-grid concept. The mobile energy storage is shown by reference numeral “100” in Fig. 1 of the patent reproduced below, and comprises a fleet of vehicles having a battery.

Fig. 1 of US 11,121,577 B2
The patent explains that “Current battery storage systems typically suffer from a number of deficiencies, which limit their use in satisfying building energy demand. For example, current battery storage systems require a high capital investment. Moreover, current battery storage systems are underutilized, as they are typically employed to reduce excess peak demand. Also, current battery storage systems are stationary, thus limiting their use and applications. They are often housed in a building and are therefore static, and so they cannot “space shift” energy. Thus, there is a need to satisfy building energy demand using mobile energy storage.”
The patent claims protection for a mobile energy storage system for supplying power to buildings at disparate locations. The system is described as comprising a set of autonomous charging road vehicles, each including a battery set for storing power and a power connector having an end connected to the battery set and another end for connecting to a power transfer switch at the buildings. The document describes the actions of a central server for scheduling the autonomous charging road vehicles to provide power to the buildings responsive to energy charging requests issued by the buildings and respective vehicle criteria regarding best matching one of the autonomous charging road vehicles in the set capable of filling the energy charging requests at respective building-specified times. The “respective vehicle criteria” is described as comprising vehicle-to-building distances, costs to provide the power to the buildings, and an energy amount to fulfil the request.
Control an evolving power grid
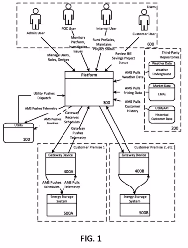
Advanced Microgrid Solutions Inc have secured a UK Patent GB 2 571 883 B. The patent explains that “Conventional systems require electric transmission and distribution system operators and utilities to build infrastructure to support peak demand, the costs of which are passed on to the customer, for example, via tariffs including demand response programs, market-based pricing, and other time-based pricing. While incentives may be offered to reduce demand during peak times, customers are often not in a position to do so through conventional load reduction and load shifting measures and as such, have instead attempted to employ the use of, for example, on-site energy storage systems (e.g., batteries) or other energy assets. However, the customer then bears the cost of having the on-site energy storage system installed, maintained, and operated and, furthermore, bears the risk that the cost savings do not justify the expenditures. Moreover, the utilities generally have no control over the deployment and operation of the on-site energy storage systems deployed in the field and cannot rely on these resources like other traditional generators as firm capacity products, for purposes such as resource adequacy.”
The patent then describes a system comprising a platform apparatus and an on-site gateway apparatus. The platform apparatus calculates site load curves that indicate predicted site load of a customer at different periods of a day as a function of historical meter and billing data, in consideration of other existing on-site generation resources, and market or weather data. This is performed for each customer with on-site energy assets within a given “portfolio aggregation”.
The platform apparatus is described as generating a set of site-level schedules before providing to a gateway apparatus for facilitating the use of the on-site energy assets instead of grid-supplied electric consumption.
The gateway apparatus receives the site-level schedule from the platform device and then provides instructions to facilitate real-time or near real-time on-site asset control.

Fig. 1 of GB 2 571 883 B
BMW have secured a European Patent EP3607626 B for a method for coordinating an exchange of power between a plurality of technical small units on the one hand and a transmission network on the other hand. The patent explains that the “small units” may be technical units whose electrical power exchangeable with the transmission grid is less than 1 MW. It gives examples of a domestic photovoltaic system, a heat pump of a building, a stationary battery storage unit, and an electric vehicle.
The patent describes the calculation of a “delta schedule”. A central store, exemplified as a technical unit with a power capacity of more than 1 MW, is described as connected to the transmission grid and is activated in accordance with the delta schedule, so that the central store exchanges an electrical compensation power with the transmission grid, whereby the technical small units and the central store together fulfil a call-off plan.
It is further explained that “a call-off plan describes a schedule or a timetable of an electrical power, which a single technical unit, such as a power plant, must normally supply to the transmission grid in accordance with a contractual agreement. Such a call-off plan is binding and can be traded on an electricity exchange or an energy market. An example of such an electricity exchange is the EEX (European Energy Exchange).”
The price is right
European patent EP 2 546 945 B1 granted to Sony Corporation relates to an energy management device that makes control decisions based on a power prices.
It is explained that “Currently, the electric power company purchases electric power exceeding electric power consumed by the holder of the electric power generation equipment and electric storage equipment, from among the electric power stored in the electric storage equipment. However, in the future when the electric power generation equipment and the electric storage equipment will further prevail, the electric power will be traded in an electricity trading market with the development of electricity deregulation. Therefore, it may be considered that the number of persons participating in the electricity trading will increase. If it is highly likely to obtain a profit owing to participating in an electric power market, it may be considered that the number of persons intending to introduce the electric power generation equipment and the electric storage equipment and participate in the electric power market will increase.”
Sony’s energy management device establishes a supply destination (at least one of a battery, an electric power network or electric power equipment) other than the battery. This is performed when a charging profit price is equal to an electric power purchasing price, or when the charging profit price is equal to an electric power selling price.
The electric power purchasing price is when electric power is purchased from the electric power market. The electric power selling price applies when electric power from the electric power generator is sold on the electric power market. The charging profit price indicates an economic value that is determined as an electricity storage amount multiplied by a monetary value per unit of energy. This is described more fully in the patent.
Patents for software
Thus, innovation in different methods and systems for integrating energy storage into the modern world is an active area. The novel features of many of the patents described subsist in software. It is often the ways of calculating and manipulating data to implement energy storage systems that make these innovations novel.
Securing protection for computer implemented innovations or those that have advantages in the business world can be challenging. However, these examples show that with an appropriately drafted patent application, protection is available.
Disclaimer: This article gives summaries of various granted patents. It should not therefore be used to understand the protection afforded by the patent rights mentioned, rather the scope of those patent rights should be assessed with reference to the published patent document and preferably with the guidance of a patent attorney qualified in the relevant jurisdiction.



















.avif)
.jpg)

%203.jpg)
.jpg)
%20(1).jpg)


